
ディープリサーチ株式会社(本社:福岡市博多区、代表取締役:深澤亮)は、2025年8月1日、統計学に基づいたABテスト結果の判定および視覚的な効果検証が可能な新サービス「AorB API」を正式にリリースしたことが発表されました。このサービスは、PV(ページビュー)とコンバージョン数を入力するだけで、専門知識がなくても施策の有効性を判断できるようになる画期的なものです。
APIとして提供されているため、自作のCMS(WordPressなど)や分析ツールから容易に利用することが可能となっています。特にWebマーケティングの現場で日々ABテストを実施している担当者にとって、大きな助けとなるサービスといえるでしょう。
この記事の目次
そのABテスト、本当に大丈夫ですか?
近年、Webマーケティングの現場ではABテストの活用が一般的になってきています。しかしながら、十分なサンプル数の見極めや、施策前後の変化を統計的に正確に判断できる人材は依然として限られているのが現状です。このような効果検証には統計的知識が不可欠であり、直感に頼った判断をするとABテストの結果が誤って解釈されるリスクが存在します。
このような背景から、誰でも再現性の高い手法で施策の有効性を評価できるツールの必要性が高まっており、「AorB API」はこうした課題に応える形で開発されたとのことです。統計学の専門知識がなくても、信頼性の高い結果判定ができることを目指しています。
必要なのは2つの数値だけ
「AorB API」の使い方はとてもシンプルです。施策前と施策後のPV(ページビュー)・コンバージョン数を入力するだけで、AorB APIが結果を自動解析しJSON形式でデータを返却します。複雑な統計用語や設定は一切不要で、マーケティング担当者やプロダクトマネージャー、デザイナーなど専門知識を持たない方でも簡単に扱うことができます。
出力例 施策Bに効果があった場合
施策BはAを上回る結果を示しており、この差は統計的に信頼できる水準です。 A < B
統計的に、施策BがAを上回る可能性は96.5%以上と考えられます。
出力例 施策に効果なかった場合
ABテストの結果、施策AとBの成果に明確な差は見られませんでした。
統計的に、施策BがAを上回る可能性は78.7%以上と考えられます。
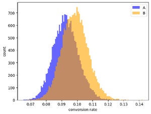
グラフで平均値の違いを「見える化」
APIを実行すると、施策の前後で平均値がどれほど変化したかを示すグラフ画像が自動生成されます。定量的な変化を視覚的に捉えられるため、チーム内でのレポート共有や会議資料にもすぐに活用することができます。数値だけでは伝わりにくい変化の度合いも、グラフによって直感的に理解できるようになります。


※施策Aのグラフ(左)は、平均値の山が重なっている面積が多く、違いを生み出せていないため、効果が出ていないことが判断できます。一方で施策Bのグラフ(右)は、明確に分布が分かれており、効果があったことが視覚的に理解できます。
こんな人にオススメ
- Web分析ツール、Webマーケティングツールの開発者
- Webサイトのオーナー
- グロースハッカー
- 自社サイトの管理責任者
特にWebサイトの改善に取り組んでいる方や、データドリブンなマーケティング活動を推進したい方にとって、「AorB API」は意思決定の精度を高める強力なツールとなるでしょう。これまで感覚や経験に頼っていた判断を、統計学的な裏付けを持って行えるようになります。
シンプルで明快な料金プラン
・初期費用:無料
・月額基本料金:¥9,800(1,000アクセスまで)
・追加アクセス:1,000件ごとに ¥4,900
※API利用数に応じた柔軟な料金体系で、スモールスタートにも最適です。少ない初期投資からはじめて、ビジネスの成長に合わせて利用を拡大することができます。
まとめ
「AorB API」を活用することで、Webマーケティングにおける意思決定の質が向上し、より効果的な施策を選択できるようになります。これまでABテストを実施していても、その結果の解釈に自信が持てなかった企業やマーケターにとって、大きな武器となるサービスといえるでしょう。
統計学的な知見を持つエンジニアがいなくても、信頼性の高いABテストが実施できるようになることで、多くの企業がデータドリブンなマーケティング活動を展開できるようになると期待されています。専門知識の壁を取り払い、誰もが科学的根拠に基づいた施策評価を行えるようにすることが、「AorB API」の大きな強みです。
特に、サンプルサイズの小さいテストでも信頼性の高い判断ができるため、トラフィックの少ないページでのABテストも効果的に実施できるようになります。これにより、より多くのページやコンテンツで最適化の取り組みを進められるようになるでしょう。
また、APIとして提供されているため、既存のツールやシステムとの連携も容易です。自社開発の管理画面やダッシュボードにも組み込みやすく、ワークフローを大きく変えることなく導入できる点も魅力的といえます。
会社概要
ディープリサーチ株式会社は、データ分析やAI技術を活用したサービス開発に強みを持つ企業です。今回リリースされた「AorB API」も、同社の統計学的知見とテクノロジーを組み合わせて開発されたサービスとなっています。
同社は福岡を拠点としながらも、全国のWeb関連企業やマーケティング担当者に向けて革新的なサービスを提供しています。テクノロジーの力で、より多くの企業がデータドリブンな意思決定を行えるよう支援することを目指しています。
「AorB API」は、そうした同社のミッションを体現するサービスの一つとして、今後さまざまな企業のマーケティング活動を支えていくことでしょう。専門的な統計知識がなくても高度な分析が行えるという特徴は、多くのマーケターから高い評価を得ることが予想されます。
出典:ディープリサーチ株式会社 プレスリリース
ディープリサーチ株式会社













